拉卡拉支付股份有限公司因3項違規被罰138058.99元

lakala 2年前 ( 2024-03-02 ) 341

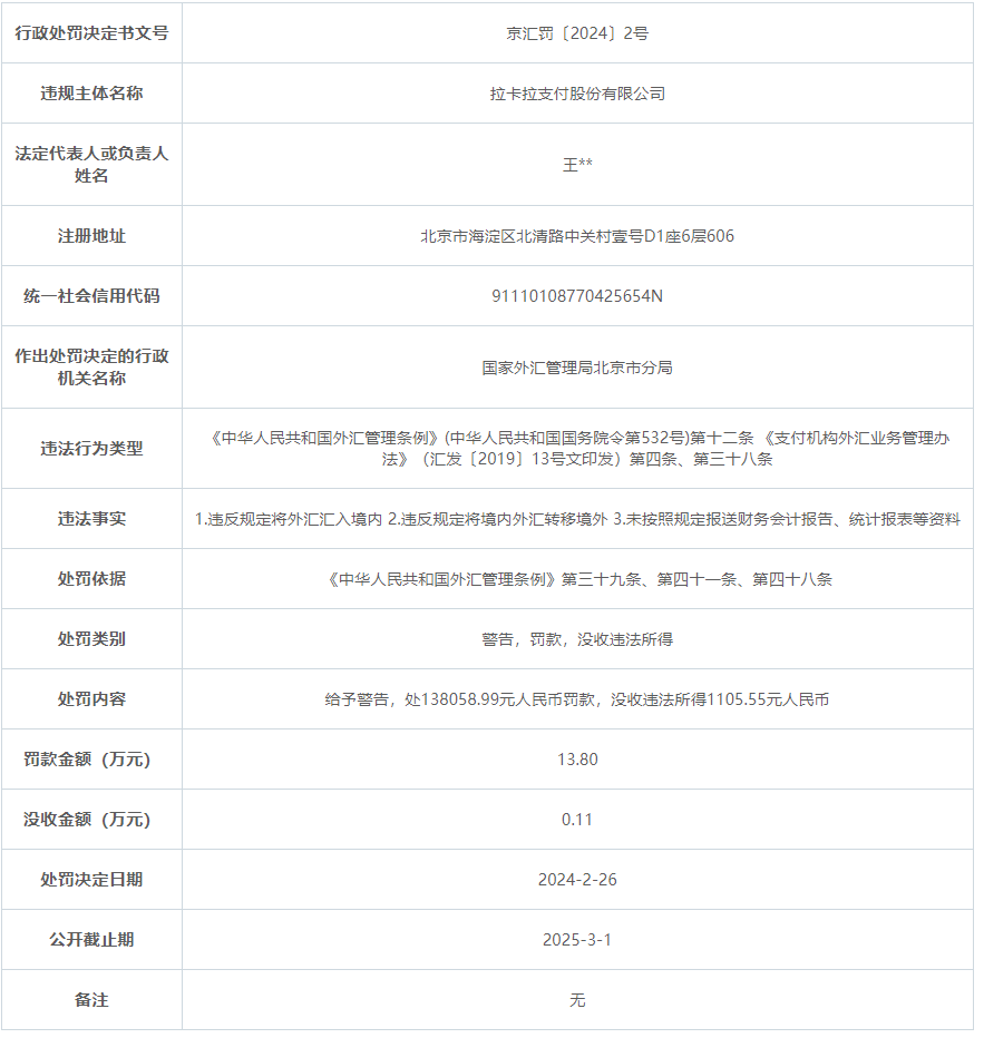
外匯管理局北京市分局公布的行政處罰信息顯示,拉卡拉支付股份有限公司因3項違規被罰,作出處罰決定的日期為2024年2月26日。


ed28d337e3456e75fc5d2401bea1b36.png


行政處罰決定書文“京匯罰〔2024〕2號”顯示,拉卡拉被處罰原因為:


1.違反規定將外匯匯入境內


2.違反規定將境內外匯轉移境外


3.未按照規定報送財務會計報告、統計報表等資料


行政處罰決定:給予警告,處138058.99元人民幣罰款,沒收違法所得1105.55元人民幣。


The End